java 3

8.예외 처리

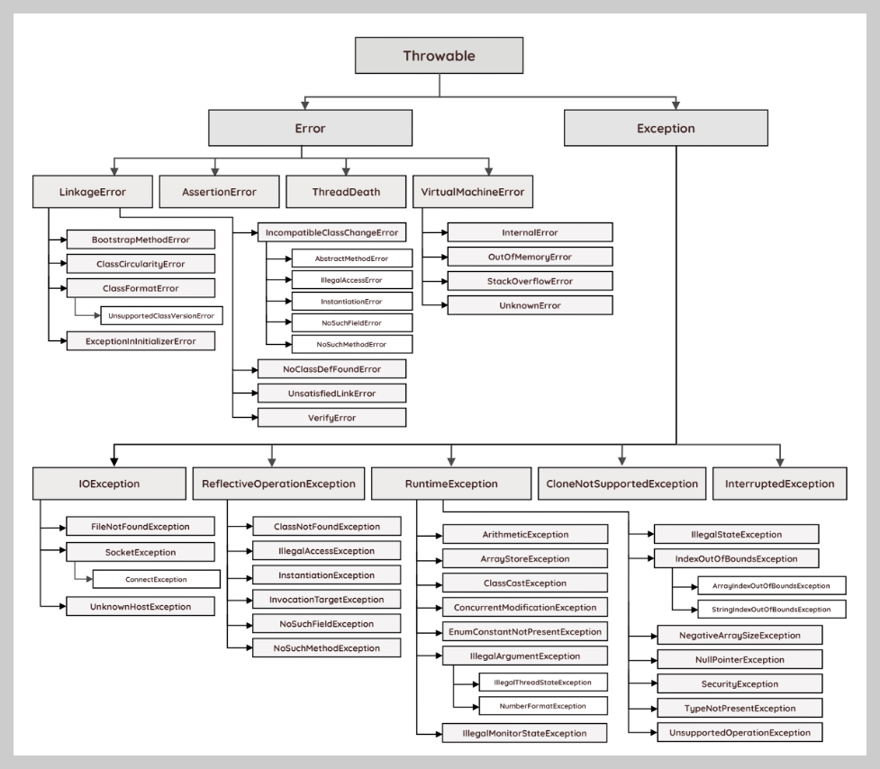
1. 프로그램 오류 프로그램 오류, 프로그램 에러 프로그램이 실행 중 어떤 원인에 의해서 오작동을 하거나 비정상적으로 종료되는 경우 발생시점 컴파일 에러: 컴파일 시 발생하는 에러 * compiler: 구문체크, 최적화, 번역, 생략 코드 추가 런타임 에러: 실행 시 발생 모든 에러 논리적 에러: 실행은 되지만 의도와 다르게 동작 에러와 예외 컴파일러가 소스코드 *.java 검사 후 오류가 없을 시 *.class 파일이 생성되고 프로그램이 실행된다. 프로그램 실행시 발생하는 에러가 존재할 수 있으므로 해당 모든 경우의 수를 고려하여 대비하기 위해 에러와 예외를 둔다. 에러 : 프로그램 코드에 의해 수습될 수 없는 심각한 오류 - 복구 불가 OutOfMemoryError StackOverflowError ..

language/java 2023.03.10

4. 조건문(if, switch) 반복문 (for, while)

제어문 종류 조건문 [ if / if - else / if-else if / 중첩 if ] [ switch ] 반복문 - 반복 횟수 알 때 for 문, 모를 때 while 문 for - for문, 중첩 for문 while -while문, do-while문, break문, continue 1.조건문 1.1. if문 조건식 안 : 비교연산자, 논리 연산자로 구성 - true, false로 나와야 함 ex) str.equals(), 0) System.out.println("true"); System.out.println("working?"); // error. if-else가 같이 움직이는데 {} 없을때는 1개의 수행문만 작동함 else System.out.println("false"); System.out...

language/java 2023.03.02

2. 변수(variable)

1. 변수의 선언과 저장 변수 하나의 값을 저장할 수 있는 저장공간, 단지 값이 들어갈 수 있는 공간일 뿐이다. 값을 메모리주소(저장 공간 및 저장 공간 이름)에 저장을 하는데 메모리주소를 기억하기 힘들기 때문에 변수(이름)를 선언한다. 변수는 선언, 저장 2가지 과정을 거친다. (용어) 변수의 초기화: 변수에 값을 저장하는 것 선언 변수타입 변수이름; ex) int x; 변수타입: 변수에 저장할 값이 어떤 종류인가 지정을 한다. ex) String, int, Boolean, 등등 변수이름: 값을 저장하는 공간이 서로 구별될 수 있어야 하기 때문에 필요 저장 우변에 원하는 값을 넣으면 된다. x = 5; 동일 변수명에 새로운 값을 넣으면 기존의 값을 지우고 새로 저장된 값을 남긴다. // 선언 변수타입 ..

language/java 2023.03.02